Network Security Configuration

The OCI deployment uses security lists and Network Security Groups (NSGs) to control network access. This section covers the complete network architecture for DR deployments.

VCN Network Architecture

Each DR cluster (primary and secondary) has its own VCN with the following architecture:

VCN Network Architecture
Subnet Configuration
Subnet CIDR Type Route Table Purpose
${cluster_name}-lb-subnet 10.0.2.0/24 Public public-rt (IGW) OCI Classic Load Balancer
${cluster_name}-bastion-subnet 10.0.250.0/24 Public bastion-enhanced-rt (IGW) OCI Bastion Service
${cluster_name}-cluster-endpoint-subnet 10.0.1.0/28 Private private-rt (NAT+SGW) Kubernetes API endpoint
${cluster_name}-node-pool-ad1 10.0.160.0/20 Private private-rt (NAT+SGW) Worker nodes AD1
${cluster_name}-node-pool-ad2 10.0.176.0/20 Private private-rt (NAT+SGW) Worker nodes AD2
${cluster_name}-node-pool-ad3 10.0.192.0 Private private-rt (NAT+SGW) Worker nodes AD3
${cluster_name}-pod-subnet 10.0.64.0/18 Private private-rt (NAT+SGW) VCN-native pod IPs
Route Tables

Public Route Table (${cluster_name}-public-rt):

Destination Target Purpose
0.0.0.0/0 Internet Gateway Public internet access

Private Route Table (${cluster_name}-private-rt):

Destination Target Purpose
0.0.0.0/0 NAT Gateway Outbound internet via NAT
All Oracle Services Service Gateway OCI Services access

Bastion Enhanced Route Table (${cluster_name}-bastion-enhanced-rt):

Destination Target Purpose
0.0.0.0/0 Internet Gateway Bastion service connectivity
Network Security Groups (NSGs)

Four NSGs control traffic flow between the internet, load balancer, worker nodes, and Kubernetes API.

The most common networking issue is TLS timeouts when accessing the load balancer from the internet. This happens when the Load Balancer NSG has an egress rule to send traffic to worker nodes, but the Worker NSG is missing the corresponding ingress rule to accept that traffic.

Both rules are required because OCI NSG rules are unidirectional.

Quick fix for TLS timeout: Ensure the Worker NSG has an ingress rule from the LB NSG on ports 30000-32767 (see worker_ingress_from_lb_nsg rule in section 2 below).

Worker NSG (${cluster_name}-worker-nsg)

Ingress Rules:

Protocol Source Ports Description
ALL worker-nsg All Worker-to-worker communication
ALL bastion-nsg All Bastion access to workers
TCP OCI Services 10250 OKE control plane to kubelet
TCP OCI Services 10255 OKE control plane extended
TCP OCI Services 12250 OKE control plane communication
TCP OCI Services 22 OKE installation
TCP VCN CIDR 22, 80, 443, 6443, 10250, 10255 Internal cluster traffic
TCP VCN CIDR 30000-32767 NodePort range for LB health checks
ICMP VCN CIDR Type 3, Code 4 Path discovery

Egress Rules:

Protocol Destination Port(s) Description
ALL 0.0.0.0/0 All General internet access (via NAT)
TCP OCI Services 443, 12250 OKE services communication
TCP 0.0.0.0/0 6443 Kubernetes API
UDP 0.0.0.0/0 53 DNS resolution
UDP 0.0.0.0/0 123 NTP time sync
1.4.2 Public Load Balancer NSG (${cluster_name}-public-lb-nsg)

Ingress Rules:

Protocol Source Port(s) Description
TCP public_lb_cidrs 443 HTTPS from allowed CIDRs
TCP public_lb_cidrs 80 HTTP from allowed CIDRs

Egress Rules:

Protocol Source Port(s) Description
TCP worker-nsg 30000-32767 LB to worker NodePort services

Important

NSG Rules Are Unidirectional

OCI NSG rules are unidirectional - having an egress rule on NSG-A to NSG-B does not automatically allow the traffic. NSG-B must have a corresponding ingress rule from NSG-A

Unidirectional Rules

Required Rule Pair for LB→Worker Traffic:

NSG Direction Source/Dest Ports Rule Name
public-lb-nsg EGRESS worker-nsg 30000-32767 public_lb_egress_nodeport
worker-nsg INGRESS public-lb-nsg 30000-32767 worker_ingress_from_lb_nsg

Without worker_ingress_from_lb_nsg: TLS handshake times-out because the LB can send traffic, but the worker NSG blocks it at the receiver.

Terraform code (modules/oci/core/main.tf):

terraform
resource "oci_core_network_security_group_security_rule" "worker_ingress_from_lb_nsg" {
  network_security_group_id = oci_core_network_security_group.worker.id
  direction                 = "INGRESS"
  protocol                  = "6" # TCP
  source                    = oci_core_network_security_group.public_lb.id
  source_type               = "NETWORK_SECURITY_GROUP"
  description               = "Allow NodePort traffic from public LB NSG"
  tcp_options {
    destination_port_range {
      min = 30000
      max = 32767
    }
  }
}
1.4.4 API Endpoint NSG (${cluster_name}-api-endpoint-nsg)

Ingress Rules:

Protocol Source Port(s) Description
TCP VCN CIDR 6443, 22 Internal cluster access
TCP control_plane_allowed_cidrs 6443 External K8s API access

Egress Rules:

Protocol Destination Port(s) Description
ALL 0.0.0.0/0 All All outbound traffic
Bastion NSG (${cluster_name}-bastion-nsg)

Ingress Rules:

Protocol Source Port(s) Description
TCP bastion_client_allow_list CIDRs 22 SSH from allowed IPs

Egress Rules:

Protocol Destination Port(s) Description
ALL 0.0.0.0/0 All All outbound traffic
TCP VCN CIDR 22 SSH to VCN resources
ICMP VCN CIDR All ICMP to VCN
Load Balancer Access Control (public_lb_cidrs)

The public_lb_cidrs variable controls which IP ranges can access the load balancer over HTTPS (port 443). This is a security measure to restrict access to known IP ranges (e.g., corporate networks, VPNs)

HCL
# Example: Restrict LB access to specific IP ranges
public_lb_cidrs = [
  "10.110.192.0/22",    # Internal network
  "130.41.55.146/32",   # Specific external IP
  "208.127.86.195/32",  # Another external IP
]

Impact on certificate validation: - When public_lb_cidrs restricts access, Let's Encrypt HTTP-01 validation fails because Let's Encrypt cannot reach port 80 - Solution: Use DNS-01 validation instead (see DNS-01 Certificate Issuance in the DR Operations Guide).

Bastion Service Access Control (bastion_client_allow_list)

The bastion_client_allow_list variable controls which IP ranges can connect to the OCI Bastion Service for cluster access. This is separate from the load balancer security list.

Bastion is enabled by default (provision_bastion = true) for maximum security. To disable bastion and use public endpoint access instead, set provision_bastion = false and endpoint_public_access = true.

Required when provision_bastion=true (default). The list cannot include 0.0.0.0/0.

HCL
# Example: Restrict bastion access to specific IPs
bastion_client_allow_list = [
  "203.176.185.196/32",  # Your IP
  "147.161.213.22/32",   # VPN endpoint
]
Kubernetes API Access Control (control_plane_allowed_cidrs)

The control_plane_allowed_cidrs variable controls which IP ranges can access the Kubernetes API (port 6443) via the API endpoint NSG.

Required when endpoint_public_access=true. The list cannot include 0.0.0.0/0.

HCL
# Example: Restrict K8s API access to specific IPs
control_plane_allowed_cidrs = [
  "10.0.0.0/16",         # VCN CIDR (always included)
  "203.176.185.196/32",  # Your IP for direct API access
]
Kubernetes API Access Modes

OKE clusters support two access modes for the Kubernetes API endpoint:

Access Mode provision_bastion endpoint_public_access Security Level
Bastion Tunnel true false Higher (no public exposure)
Public Endpoint false true Medium (IP allowlist)

Bastion Tunnel Mode (Recommended for Production):

  • API endpoint is private (VCN only)

  • Access via OCI Bastion Service SSH tunnel

  • Requires bastion_client_allow_list configuration

  • Terraform commands need: -var="kubernetes_api_host=https://127.0.0.1:<port>"

Public Endpoint Mode (Development/Testing):

  • API endpoint is publicly accessible

  • Protected by control_plane_allowed_cidrs IP allowlist

  • No SSH tunnel required

  • Terraform auto-discovers endpoint from kubeconfig

Security architecture:

Access Mode Control Mechanism Opens to internet?
Cluster API (kubectl) OCI Bastion Service + bastion_client_allow_list No
Cluster API (direct) API Endpoint NSG + control_plane_allowed_cidrs Optional
Load Balancer (HTTPS) Security List + public_lb_cidrs No - restricted to specific IPs
SSH to nodes Not exposed in public security list No

Note

The OCI Bastion Service manages its own access control. SSH (port 22) is not opened in the public security list; the bastion service handles access directly.

OCI Load Balancer Backend Node Selection (ingress-nginx)

By default, the OCI Cloud Controller Manager (CCM) adds all cluster nodes as backends to a Service of type LoadBalancer. This causes health check and traffic failures on nodes that don't run the target pods (for example, nodes without ingress-nginx).

To restrict backends to only the nodes running ingress-nginx pods, this implementation uses the OCI Classic Flexible Load Balancer with node label selector and externalTrafficPolicy: Local:

yaml
# Applied to ingress-nginx Service via nginx_ingress_sets in main.tf
annotations:
  oci.oraclecloud.com/load-balancer-type: lb
  service.beta.kubernetes.io/oci-load-balancer-subnet1: <lb_subnet_id>
  service.beta.kubernetes.io/oci-load-balancer-security-list-management-mode: "All"
  oci.oraclecloud.com/oci-network-security-groups: <lb_nsg_id>
  service.beta.kubernetes.io/oci-load-balancer-shape: flexible
  service.beta.kubernetes.io/oci-load-balancer-shape-flex-min: "10"
  service.beta.kubernetes.io/oci-load-balancer-shape-flex-max: "100"
  service.beta.kubernetes.io/oci-load-balancer-backend-protocol: TCP
  oci.oraclecloud.com/node-label-selector: k8s-app=logscale-ingress
spec:
  externalTrafficPolicy: Local

Key configuration options:

Annotation/Setting Value Purpose
oci.oraclecloud.com/load-balancer-type lb Use Classic Load Balancer (not NLB)
service.beta.kubernetes.io/oci-load-balancer-security-list-management-mode All CCM manages security list rules
oci.oraclecloud.com/oci-network-security-groups NSG OCID Attach LB NSG for ingress rules
service.beta.kubernetes.io/oci-load-balancer-shape flexible Flexible bandwidth (10-100 Mbps)
service.beta.kubernetes.io/oci-load-balancer-backend-protocol TCP TLS passthrough to nginx-ingress
oci.oraclecloud.com/node-label-selector k8s-app=logscale-ingress Only ingress nodes as backends
externalTrafficPolicy Local Traffic only to nodes with pods

Configuration location: main.tf (root module)

terraform
nginx_ingress_sets = [
  {
    name  = "controller.service.annotations.oci\\.oraclecloud\\.com/load-balancer-type"
    value = "lb"
  },
  {
    name  = "controller.service.annotations.service\\.beta\\.kubernetes\\.io/oci-load-balancer-subnet1"
    value = module.core.lb_subnet_id
  },
  {
    name  = "controller.service.annotations.service\\.beta\\.kubernetes\\.io/oci-load-balancer-security-list-management-mode"
    value = "All"
  },
  {
    name  = "controller.service.annotations.oci\\.oraclecloud\\.com/oci-network-security-groups"
    value = module.core.lb_nsg_id
  },
  {
    name  = "controller.service.annotations.service\\.beta\\.kubernetes\\.io/oci-load-balancer-shape"
    value = "flexible"
  },
  {
    name  = "controller.service.annotations.service\\.beta\\.kubernetes\\.io/oci-load-balancer-backend-protocol"
    value = "TCP"
  },
  {
    name  = "controller.service.annotations.oci\\.oraclecloud\\.com/node-label-selector"
    value = "k8s-app=logscale-ingress"
  },
  {
    name  = "controller.service.externalTrafficPolicy"
    value = "Local"
  }
]

Troubleshooting load balancer health checks:

Symptom Cause Solution
Most backends unhealthy / failing health checks Missing node label selector or wrong externalTrafficPolicy Add oci.oraclecloud.com/node-label-selector and set externalTrafficPolicy: Local
LB created in wrong subnet Missing subnet annotation Ensure service.beta.kubernetes.io/oci-load-balancer-subnet1 is set
TLS timeout (TCP connects but TLS fails) LB NSG not attached or Worker NSG missing ingress from LB NSG Verify oci.oraclecloud.com/oci-network-security-groups and Worker NSG rules

Verify that the annotation is applied:

shell
kubectl --context oci-primary get svc dr-primary-nginx-ingress-nginx-controller \
  -n logging-ingress -o jsonpath='{.metadata.annotations}' | jq .
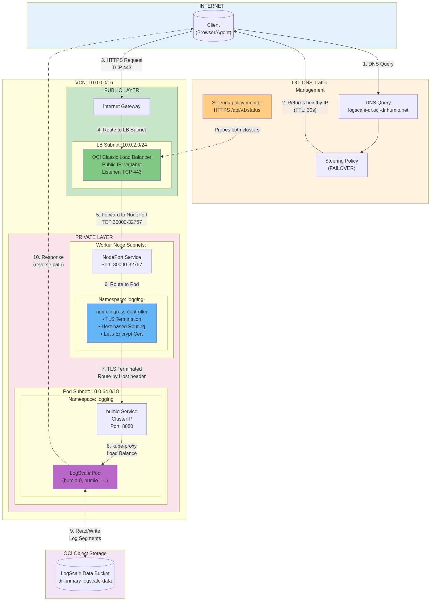
Request Flow (Internet β†’ LogScale)

The following diagram illustrates the complete network traffic flow from an external client to LogScale pods, showing each network boundary crossing and the security controls at each layer.

Module Dependency Graph

Traffic Flow Details:

Step Component Protocol/Port Security Control Description
1 DNS Query UDP 53 Public DNS Client queries OCI DNS for logscale-dr.oci-dr.humio.net
2 DNS Response UDP 53 Steering Policy Returns healthy cluster IP (primary preferred, TTL 30s)
3 HTTPS Request TCP 443 public_lb_cidrs Client connects to Load Balancer public IP
4 IGW Routing TCP 443 Route Table Internet Gateway routes to LB subnet
5 LB β†’ NodePort TCP 30000-32767 Security List egress LB forwards to nginx-ingress NodePort on worker nodes
6 NodePort β†’ Pod TCP (internal) Worker NSG Traffic routed to nginx-ingress pod
7 Ingress Routing HTTP 8080 Ingress rules nginx terminates TLS, routes based on Host header
8 Service β†’ Pod TCP 8080 NetworkPolicy (if configured) kube-proxy load balances to LogScale pods
9 Storage Access HTTPS 443 IAM Policy LogScale reads/writes segments to Object Storage
10 Response TCP 443 Stateful Response follows reverse path to client

Key Security Boundaries:

  • Internet β†’ VCN: Controlled by public_lb_cidrs in Security List

  • LB β†’ Workers: NodePort range (30000-32767) allowed from VCN CIDR in Worker NSG

  • Pod-to-Pod: Controlled by Kubernetes NetworkPolicy (if configured)

  • Pod β†’ Storage: Controlled by OCI IAM policies for Object Storage access

Detailed LB Traffic Flow with Preserve-Source

When is-preserve-source: true is set on the OCI Classic Load Balancer, the client's original IP address is preserved through the entire path. This requires special security rules.

Preserve-source traffic flow

Source IP Comparison:

Mode Source IP at Worker Use Case
is-preserve-source=TRUE Client's original IP (<client-ip>) Client IP logging, geo-routing
is-preserve-source=FALSE LB's private IP (10.0.2.x) Simpler security rules

Key Points: is-preserve-source=TRUE

When is-preserve-source=TRUE is enabled on the OCI LB:

  • Client IP is preserved: Traffic arrives at worker nodes with the ORIGINAL client IP address, not the LB's private IP.

  • Security rules must allow client IPs: Both the worker NSG and security list must have rules allowing the public_lb_cidrs to access the NodePort range (30000-32767).

  • Health checks use LB's IP: Health check traffic still uses the LB's private IP as source.

  • Bidirectional rules required:

    • LB NSG β†’ Worker NSG (egress rules)

    • Worker NSG ← LB NSG (ingress rules)

    • Worker NSG ← public_lb_cidrs (ingress rules for preserve-source)

    • Worker Security List ← public_lb_cidrs (ingress rules for preserve-source)

DR Failover Scenario

The diagram below illustrates the network path changes during a DR failover event. When the primary cluster becomes unavailable, the OCI DNS steering policy redirects traffic to the secondary cluster. For the full failover procedure and automation details, see the OCI Disaster Recovery (DR) Operations Guide.

DR Failover Network Path
Bastion Access Flow (kubectl)

The diagram below shows how kubectl commands reach the private Kubernetes API endpoint through the OCI Bastion Service SSH tunnel. This is the recommended access pattern for production clusters where provision_bastion=true (default).

kubectl commands
DR Network Considerations

Note

For the full DR failover procedure including DNS steering policy configuration and automated failover via OCI Functions, see the OCI Disaster Recovery (DR) Operations Guide.

For DR failover to work correctly, ensure:

  • Both clusters have identical VCN structures - Same subnet CIDRs relative to VCN

  • Cross-region Object Storage access - IAM policies allow secondary to read primary bucket

  • Health check accessibility - Health check endpoints can reach both cluster load balancers

  • DNS propagation - Low TTL (30s) on steering policy for fast failover